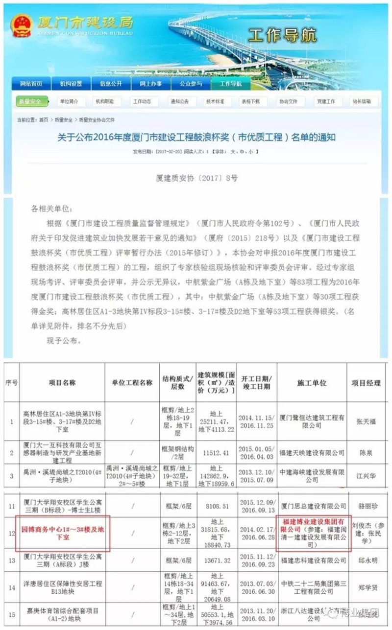
近日,厦门市建设工程质量安全管理协会公布了获得2016年度厦门市建设工程鼓浪杯奖(市优质工程)名单,我司承建施工的园博商务中心项目等共计83项工程荣膺此荣誉,这也是我司首个获得厦门市市优质工程的项目。

强化精品意识,创建优质工程。今后,我司将再接再厉,进一步强化质量意识和主体责任,严格执行工程建设法律法规和标准,争创优质工程,为更好地服务厦门建设献出自己的一份力。
公司地址:厦门市思明区仙岳路248号
网址:http://www.selectontarioinns.com
电子邮箱:boye0597@163.com
扫描二维码,关注九游(中国)集团
COPYRIGHT © 2018 九游在线官方官网 版权所有